喜报:仲邈检测助力成都某公司顺利取得二类医疗器械软件注册证
浏览次数:418 日期:2025-04-14


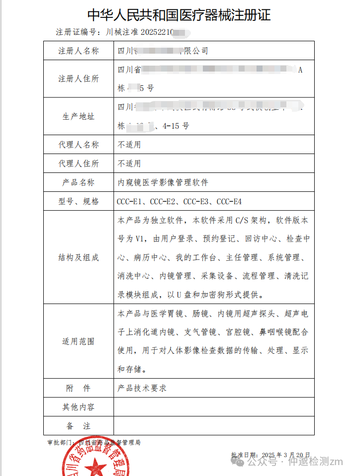
内窥镜医学影像管理软件与常用的胃镜、肠镜、内镜用超声探头等内窥镜硬件设备配套使用,用于对人体影响检查数据的传输、处理、显示和存储等。按照国家药品监督管理局发布的《医疗器械分类目录》规定,该产品属于《医疗器械分类目录》中21-02医学影像处理软件,其管理类别为Ⅱ类。
软件的注册和生产许可的申请与传统的医疗器械硬件有较大的差异,针对软件的注册和生产要求的特异性,仲邈检测第一时间与企业进行深调研,制作项目诊断分析报告,生成针对性的项目推进辅导计划。从产品检测辅导、研发资料梳理、注册技术资料撰写、软件的质量体系构建及发补整改等全方位辅助企业。产品检测实验室的遴选、检测报告初稿的复核评审,注册技术资料复评确认、现场体考前模拟审核、专业及时的发补整等细节及专业预判铸就产品注册顺利完成!
在医疗器械产品从研发到上市的关键进程中,医疗器械注册证是企业打开市场的核心钥匙。面对日趋严格的监管要求、复杂的申报流程与技术审评挑战,专业、系统、合规的注册服务已成为企业降本增效的战略选择。
我们的NMPA注册服务涵盖产品分类界定→技术要求制定→型检方案设计→临床评价(含同品种/临床试验)→体系考核辅导→eRPS电子申报→发补快速响应→延续注册追踪,如果您有以上问题欢迎随时找我们。
仲邈检测可以提供一体化合规性注册认证解决方案,为客户进行国内医疗器械注册及生产许可、CE-MDR、CE-IVDR、FDA、ISO13485、MDSAP等注册认证服务。仲邈检测秉承“专业,诚信,共赢”的企业理念,专业示人,诚以待人,与业界同行合作、分享,提供超出客户期望的增值服务,携手客户、同行共成长! 更多详情请致电:400-869-7268,18101860670(微信同号),18117149592(微信同号),18116429616(微信同号)
